
历史地图汇编
历史地图汇编是一款好玩又实用的历史知识学习软件,旨在为用户带来更有趣、全面的学习体验。软件拥有海量的历史资料,无论是中国古代的王朝兴衰还是世界各国的历史变迁,软件都能详细的呈现。软件还设有强袭的时间轴,可以让用户轻松的梳理历史脉络,还可深度的剖析历史人物的生平与重要贡献,让用户可以掌握历史人物的漂萍一生,无论是学生学习还是历史爱好者深入探究,都可以利用软件掌握大量的历史知识。
历史地图汇编功能:
1、中华诗词,软件不仅有丰富的历史事件,还蕴藏大量的中华诗词库,用户可进行阅读积累,腹有诗书气自华。
2、世界古迹,软件涵盖了国内外的重要历史遗迹信息,用户可通过阅读掌握遗迹的基本信息以及发生的重大历史事件。
3、今时那日,有详细的日历可展示历史上的今天都发生了哪些重要历史大事,让用户可以更好的忆往昔。
4、丰富的教育知识,平台内还有众多丰富知识,涵盖成语典故、神话故事、国学语录、历史大事件等满足不同用户学习需求。
历史地图汇编特点:
1、每日一句,可每日更新一句古诗词内容,用户可进行积累掌握,更好的进行记忆与理解。
2、收藏功能,用户可将重要的历史知识与古诗词内容进行收藏管理,便于后期查找学习,方便快捷。
3、内容权威,平台内的教学内容均由专业的团队与知名专家共同研究并制定,确保历史内容权威且真实。
4、时间轴清晰,有清晰的时间轴展示了历史上发生的重大事件,便于学习者清楚梳理历史事件脉络,更好的进行串联掌握。
历史地图汇编怎么进行页面设置
1、用户通过微信方式进行身份验证与注册登录,即可享受平台完整的知识学习。

2、用户在首页可搜索事件或从分类中进行选择了解,点击即可进入事件详情界面。


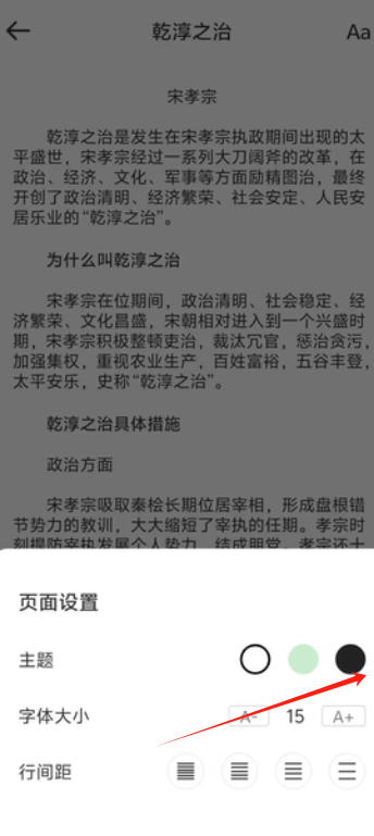
3、用户在阅读界面点击右上角Aa符号标志,即可展开页面设置功能选项,进行下一步操作。

4、用户可对主题颜色、字体颜色、字体大小、行间距等进行自定义调节,使之更符合用户阅读习惯。
































































