
安果元素周期表
安果元素周期表是一款专注于化学辅助学习的软件,旨在为用户带来更便捷、高效的学习体验。软件围绕元素周期表为核心展开,清晰呈现每个元素的详细信息,如原子序数、元素名称等内容,便于用户更好的进行理解背诵。同时,软件还设有元素特性讲解模块,帮助用户轻松理解元素的物化学性质,让用户深刻体会并把握元素规律。是用户化学学习的得力助手。
安果元素周期表功能:
1、详细的数据讲解,平台可提供每一个元素的详细文字解释与原子量分析,便于用户更好的理解化学元素的作用。
2、强大的搜索功能,可通过关键词搜索或者分类标签搜索相关的化学元素进行知识学习与积累。
3、3d元素周期表,有形式新颖的3d元素周期表,生成生动的3d模型,直观展示了元素的结构,更便于用户进行理解掌握。
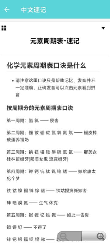
4、中文速记,有详细的元素周期表速记口诀,按周期、元素符合等分类整理,便于用户更好的背诵相关知识。
安果元素周期表特点:
有趣谐音速记:软件内有按周期、化合价、元素符号分类使用谐音速记的小技巧。
3d元素周期表:用户可以选择按表面、球体、螺旋、网格来3d炫酷的展示元素周期表。
搜索:用户可以在软件内直接搜索元素周期表内的元素,软件会展示出该元素的基本信息极其图片。
完整周期表:软件主页以炫酷简约的界面展示了完整的元素周期表。
安果元素周期表使用教程
1、用户在搜索功能界面可输入元素关键字或点击先关的元素图片,一起探索各元素的奥秘。

2、在设置功能界面可找到3D元素周期表,以3D的模式更直观展示各元素结构,增加学习趣味性。


3、用户可在中文速记功能界面学习丰富的速记知识,用顺溜的口诀记录化学元素。
































































